首页
医院概况
医院简介
组织架构
医院领导
医院文化
号码查询
院务公开
信息公开
资讯中心
本院动态
医院视频
通知/公告
就医指南
预约挂号
专家门诊
特需门诊
门诊导览
医保服务
出入院流程
科研教学
科教动态
博士后工作站
住培专栏
实习进修指南
研究生导师专栏
名医名科
名医风采
重点学科
党建工作
护理天地
护理动态
教育培训
天使风采
药物临床试验
中心简介
专业介绍
办事指南
通知公告
法规文件
下载专区
药物临床试验伦理委员会
前沿技术
智慧医院
医科院
纪检监察
当前位置:
首页
>
纪检监察
>
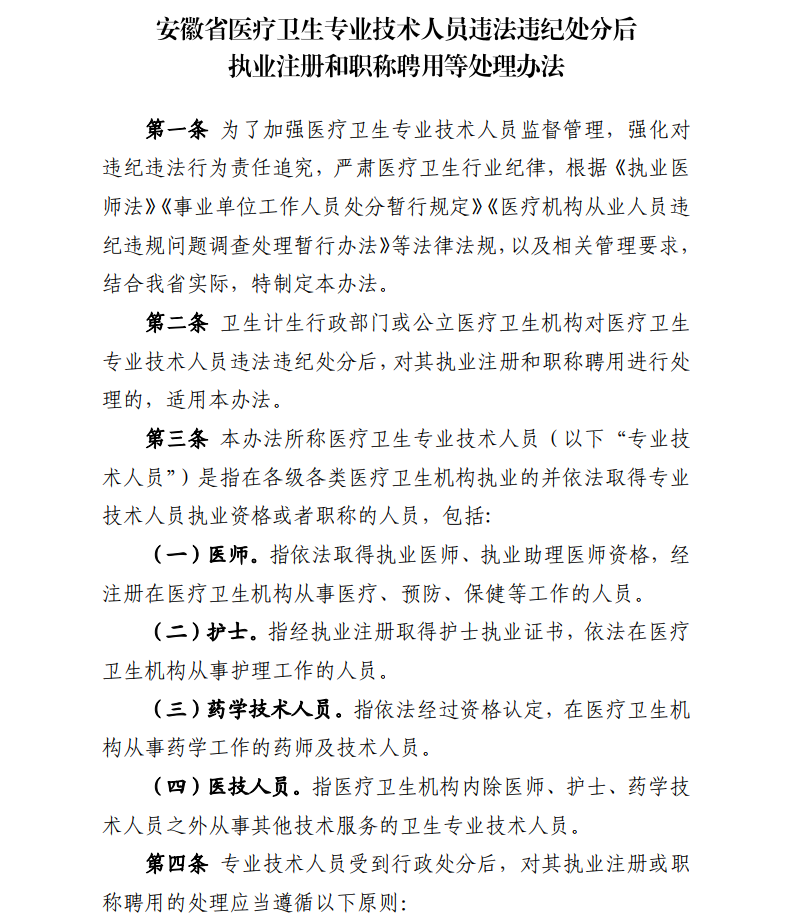
省卫计委印发安徽省医疗卫生专业技术人员违法违纪处分后执业注册和职称聘用等处理办法的通知
省卫计委印发安徽省医疗卫生专业技术人员违法违纪处分后执业注册和职称聘用等处理办法的通知
发布时间:2020-09-15 来源: 浏览量:
分享至:
上一篇:开展廉政教育,筑牢思想防线
下一篇:省卫计委关于进一步规范落实医疗机构和医务人员不良执业行为记分工作的通知
返回列表页
关闭窗口
打印本页
友情链接
中华人民共和国国家卫生健康委员会
|
安徽省卫生健康委员会
|
中国医师协会
|
安徽省疾病预防控制中心
|
铜陵市政府信息公开网
|
铜陵市卫生健康委员会
|
中科大附一院安徽省立医院
|